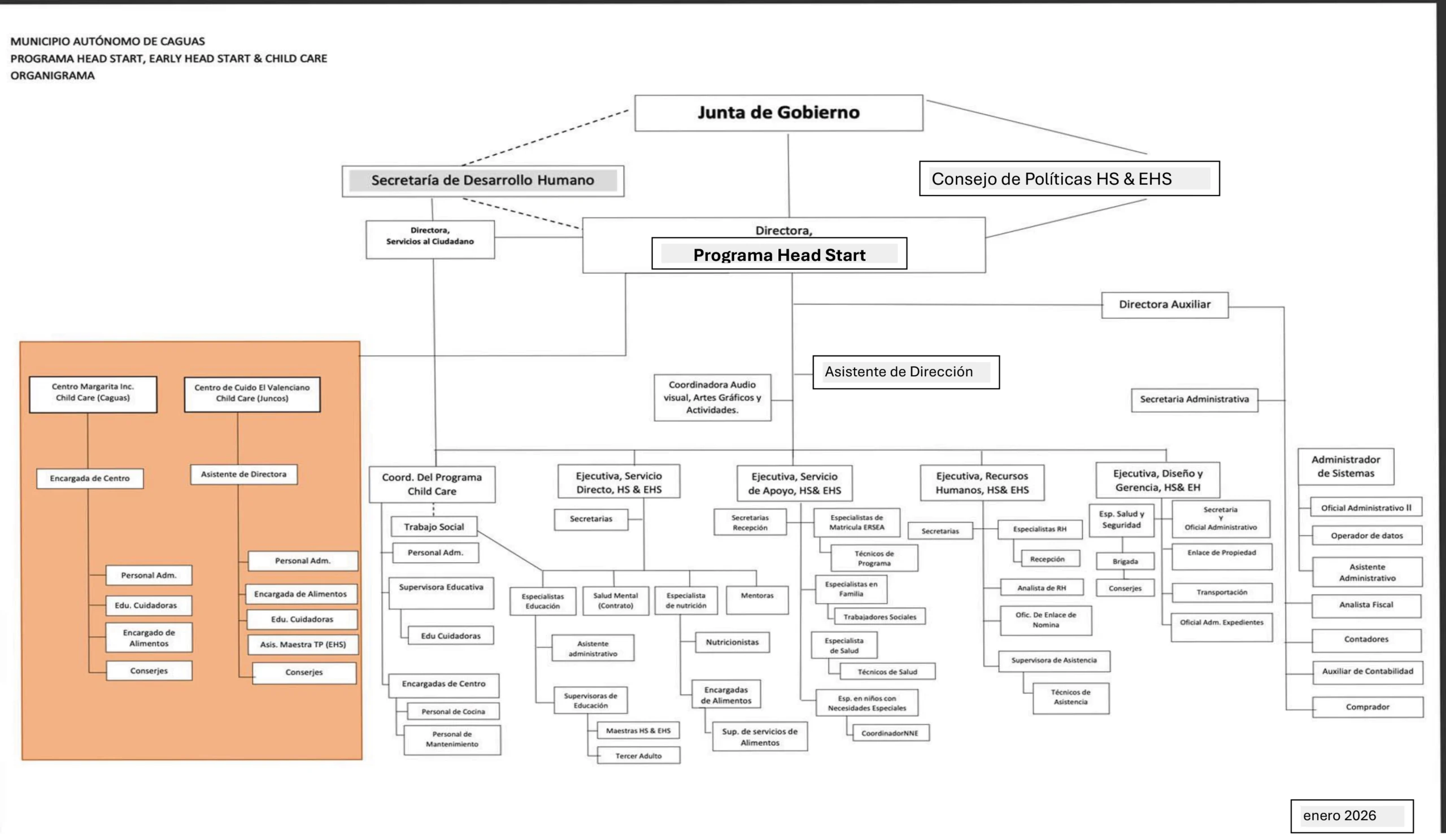
Programa Head Start
El Programa es responsable de la administración de los Centros Head Start & Early Head Start del Municipio Autónomo de Caguas. Ofrece servicios en los municipios de Caguas, Aguas Buenas, Gurabo y Juncos. Atiende una matrícula de 1,327 niños entre las edades de cero a cuatro años y embarazadas.
Misión
Contribuir a la transformación de nuestra niñez, su familia y la comunidad a través del ofrecimiento de un programa educativo innovador y de la más alta calidad, enfocado en su desarrollo y bienestar integral.
Visión
Un Programa de servicios comprensivos, de alta calidad, con recursos humanos comprometidos y sistemas ágiles que guíen el proceso de autodescubrimiento de las fortalezas y talentos que resulten en el bienestar colectivo de los niños, las familias y la comunidad, a la vanguardia de los cambios para enfrentar con seguridad los retos de la vida presente y futura.
El Programa Head Start fue designado como un Proyecto de Cinco Años en el 2014 y tiene como objetivo demostrar la calidad de los servicios que ofrecemos, la eficiencia de los sistemas y el logro de resultados para los niños, las familias y la comunidad.
Como parte de la actualización del Plan Estratégico 2024-2028, revisamos las metas del Programa para lograr unos servicios de la más alta calidad en los niños, sus familias y el personal.
META 1 Asegurar que nuestra niñez temprana, en todas sus diversidades, esté preparada para el Kindergarten y cuenten con destrezas que promuevan su éxito a futuro, a través de la provisión de servicios integrales y equitativos enfocados en su desarrollo socioemocional, físico, mental y académico.
META 2 Trabajar de manera integrada con las familias participantes y la comunidad para promover el apoderamiento y la autosuficiencia de los padres y que éstos a su vez puedan apoyar a los niños en su desarrollo y cumplir con su rol como sus educadores primarios.
META 3 Promover la calidad, eficiencia y efectividad del Programa, a través de sistemas de monitoreo continuo que permitan la identificación de las fortalezas y áreas a mejorar, así como la toma de decisiones basada en datos.
META 4 Asegurar que los niños y niñas y sus familias, reciban servicios en un entorno seguro y saludable a través del mejoramiento continuo de las instalaciones físicas, el ambiente de aprendizaje y una fuerza de trabajo altamente cualificada.
META 5 Contribuir al fortalecimiento de la fuerza laboral de la niñez temprana, a través de iniciativas enfocadas en el bienestar, fortalecimiento de capacidades y desarrollo profesional del personal para que, junto a las familias, puedan contribuir al éxito de los niños y niñas participantes del Programa.
Hon. William E. Miranda Torres Alcalde | Presidente de Junta de Gobierno
Sra. Lydia I. Rivera Denizard Vicealcaldesa | Vicepresidenta de Junta de Gobierno
Sr. Víctor M. Coriano Reyes Administrador de la Ciudad | Miembro Junta de Gobierno
Hon. Myrna L. Carrión Parrilla Legisladora Municipal | Miembro Junta de Gobierno
Lcdo. Héctor López Marcano Ayudante Ejecutivo del Alcalde | Miembro Junta de Gobierno
Sra. Aida Ivette González Santiago Secretaria/Secretaría Desarrollo Humano | Miembro Junta de Gobierno
CONSEJO DE POLÍTICA NORMATIVA DEL PROGRAMA HEAD START 2026 2021-2022
Sra. Keila Ivelisse Fonseca Rivera Presidenta
Sra. Dashyra Camacho Medero Primera Vicepresidenta
Sra. Idaliza Cabrera Agosto Segunda Vicepresidenta
Sra. Joanny S. Armstrong Boria Secretaria
Sra. Marelys Santos Flores Sub Secretaria
Sra. Marianne Rivera Eaves Tesorera
Sra. Raquel E. González Pérez Subtesorera
Programa “Head Start”
Es un Programa Federal que provee servicios integrados a niños y niñas desde su nacimiento hasta los cinco años. Promueven la preparación escolar de los niños que provienen de familias de bajos recursos económicos, utilizando como referencia la Guía de Pobreza. Respaldan el desarrollo cognitivo, físico, social y emocional de los niños. Además, de los servicios de educación, proporciona servicios sociales, de salud, nutrición, salud mental a los niños y sus familias, incluyendo los niños/as con necesidades especiales. Estos servicios son sensibles a la herencia étnica, cultural y lingüística de cada niño y su familia.
El Programa alienta el papel que desempeñan los padres como los primeros y más importantes maestros de sus hijos. Se construyen relaciones con las familias, las cuales respaldan las relaciones positivas entre los padres y sus hijos, el bienestar familiar y las conexiones con sus pares y la comunidad.
Es un Programa para niños de edad preescolar que cuenta con Centros en los municipios de Aguas Buenas, Juncos, Gurabo, Aguas Buenas y Caguas. Atendemos una matrícula de 1,327 niños en 54 instalaciones distribuidas en treinta y nueve (39) Centros Head Start, seis (6) Early Head Start, cinco (5) Centros combinados de Head Start/Early Head Start y cuatro socios (4 Centros) Child Care Partnership.
Su horario de servicios para Head Start es de 7:30 am a 2:00 pm y para Early Head Start 7:30 am a 3:00 pm.
Requisitos del Programa Head Start:
Residentes: Juncos, Gurabo, Aguas Buenas, Caguas y otros pueblos adyacentes. Edad: Tres a cinco años Ingresos: Familias de escasos recursos económicos, según guía de pobreza federal. Solicitud de matrícula: Completar solicitud de matrícula por padre o encargado con custodia legal.
Documentos del candidato:
- Certificado de nacimiento
- Tarjeta de seguro social
- Certificado de inmunización (Pvac3)
- Recibo de agua o luz reciente
- Evidencia de ingresos
- Certificación de ASUME, PAN (si aplica)
- Si aplica: evidencia de necesidad especial o certificado médico
- Padre o encargado debe presentar su identificación
Programa Early Head Start
Es un Programa que ofrece servicios a infantes/maternales desde los dos meses hasta los dos años con 8 meses, incluyendo embarazadas. Atiende una matrícula de 192 infantes maternales, más 16 embarazadas. Proveemos servicios integrados, continuos, amplios y abarcadores para el desarrollo temprano del niño con el apoyo familiar. Una vez estos niños cumplen tres años, están listos para hacer la transición a Head Start.
Requisitos del Programa Early Head Start:
Residentes: Juncos, Gurabo, Aguas Buenas, Caguas y otros pueblos adyacentes. Edad: Cero a 2.7 años y embarazadas Ingresos: Familias de escasos recursos económicos, según guía de pobreza federal. Solicitud de matrícula: Completar solicitud de matrícula por padre o encargado con custodia legal o embarazada.
Documentos del candidato:
- Certificado de nacimiento
- Tarjeta de seguro social
- Certificado de inmunización (Pvac3)
- Recibo de agua o luz reciente
- Evidencia de ingresos
- Certificación de ASUME, PAN (si aplica)
- Si aplica: evidencia de necesidad especial
- Padre o encargado debe presentar su identificación
Programa Early Head Start Child Care Expansion – Child Care Partnership
Este es un Proyecto Especial subvencionado con fondos federales, creado para ampliar los servicios de Early Head Start y mejorar los servicios a los Centros Child Care en cantidad y calidad. Este proyecto dio la oportunidad de ampliar los servicios de Early Head Start, creando 10 ambientes adicionales, para un total de 80 espacios con la expansión de EHS y 144 espacios con las colaboraciones.
Contamos con tres alianzas con Child Care; Centros Infantiles Criollos (80) administrados por el Departamento de Asuntos al Ciudadano del Municipio Autónomo de Caguas; Centro Margarita, Inc (24) y Centro Del Valenciano (40) en el Municipio de Juncos. Con este proyecto impactamos un total de 144 infantes/maternales directamente, ya que hay otros niños que se impactan indirectamente con estos servicios. Es requisito estudiar o trabajar.
Programa de Alimentos para el Cuidado de Niños y Adultos (PACNA)
Es un Programa subvencionado con fondos federales administrados por el Departamento de Educación Pública de Puerto Rico y asignados mediante propuesta al Municipio Autónomo de Caguas, quien delega su administración al Programa Head Start.
Se ofrece a todos los niños/as servicios de alimentos (desayuno, almuerzo y merienda). Garantizamos una alimentación completa y balanceada, incluyendo dietas especiales.
Este Programa ofrece servicios a los niños/as del Programa Head Start, Early Head Start y Cuido de Niños “Child Care”, Centros Infantiles Criollos.
Requisitos del programa de Alimentos para Niños y Adultos:
- Solicitud de Participación (Propuesta)
- Firma de Contrato
- Completar Registro de Matrícula, si aplica
- Completar formulario de elegibilidad
Directorio de Centros del Programa
Oficina Programa Head Start & Early Head Start Centro Gobierno Municipal Calle Padial Final, Caguas, Puerto Rico Teléfono: (787) 653-8833 ext. 1632, 1681, 1642
Lista de Centros Programa Head Start 2026-27
Teléfono:
(787) 653-8833
(787) 744-8833ext. 1631, 1634
Dirección:
Centro de Gobierno Municipal
Ángel Rivera Rodríguez
(1er nivel)








